Screen Reader Access
SKIP TO NAVIGATION
Skip to Main Content
+A
A-
A
English
English
हिन्दी
HOME
ABOUT US
National IPR Policy
CIPAM
Logo
Organization chart
Who's who
INDIA'S FIRST IP MASCOT
IPR AWARENESS
Overview
School
University
Industry
Police
Judiciary
NEWS & UPDATE
Blog
Photo Gallery
Video Gallery
KNOW YOUR IP
Registration
Basics Of IP
Patents
Trademark
Copyrights
Designs
Geographical Indications
Plant Varietes
Semiconductor Layout Design
IP ASSISTANCE CENTER
TISC
PUBLICATIONS
Acts
Notification
Schemes
Tenders
Resource Material
FAQ s
FAQ's-PATENTS pdf
FAQ's-DESIGNS.pdf
FAQ's-GI.pdf
FAQ's-TRADEMARKS.pdf
FAQ's-SICLD--latest.pdf
FAQ's-COPYRIGHTS.pdf
CONTACT US
HOME
ABOUT US
National IPR Policy
CIPAM
Logo
Organization chart
Who's who
INDIA'S FIRST IP MASCOT
IPR AWARENESS
Overview
School
University
Industry
Police
Judiciary
NEWS & UPDATE
Blog
Photo Gallery
Video Gallery
KNOW YOUR IP
Registration
Basics Of IP
Patents
Trademark
Copyrights
Designs
Geographical Indications
Plant Varietes
Semiconductor Layout Design
IP ASSISTANCE CENTER
TISC
PUBLICATIONS
Acts
Notification
Schemes
Tenders
Resource Material
FAQ s
FAQ's-PATENTS pdf
FAQ's-DESIGNS.pdf
FAQ's-GI.pdf
FAQ's-TRADEMARKS.pdf
FAQ's-SICLD--latest.pdf
FAQ's-COPYRIGHTS.pdf
CONTACT US
Know Your IP
Registration
Registration
Patent
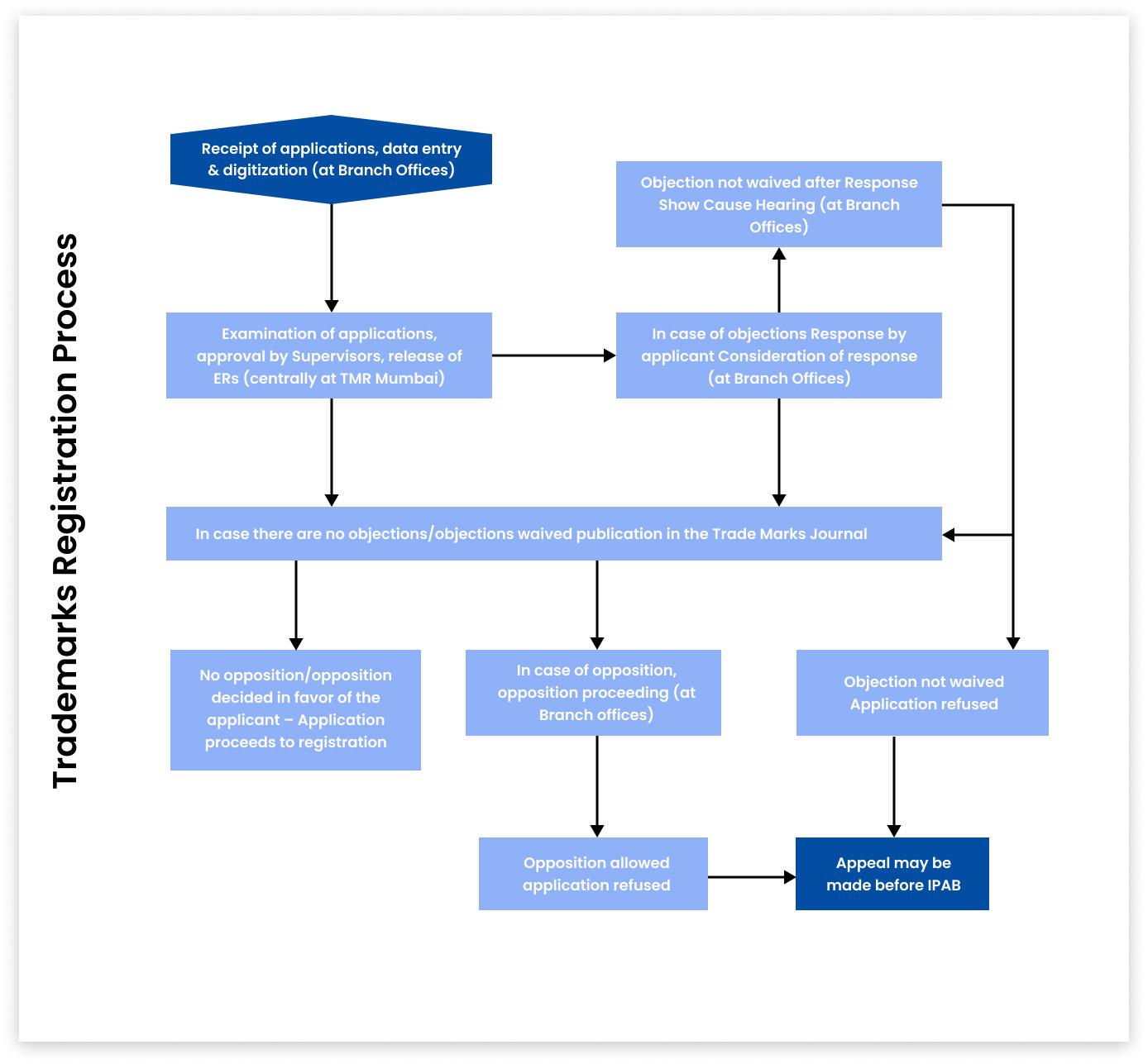
Trademark
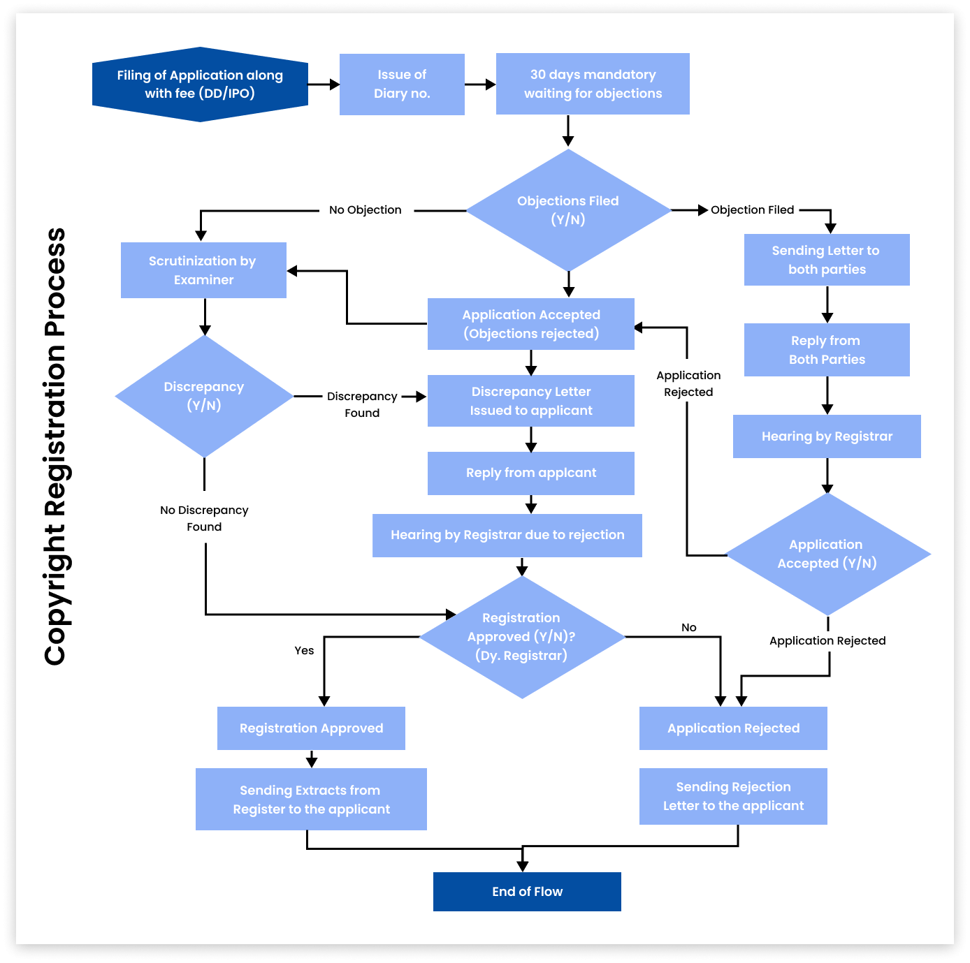
Copyright
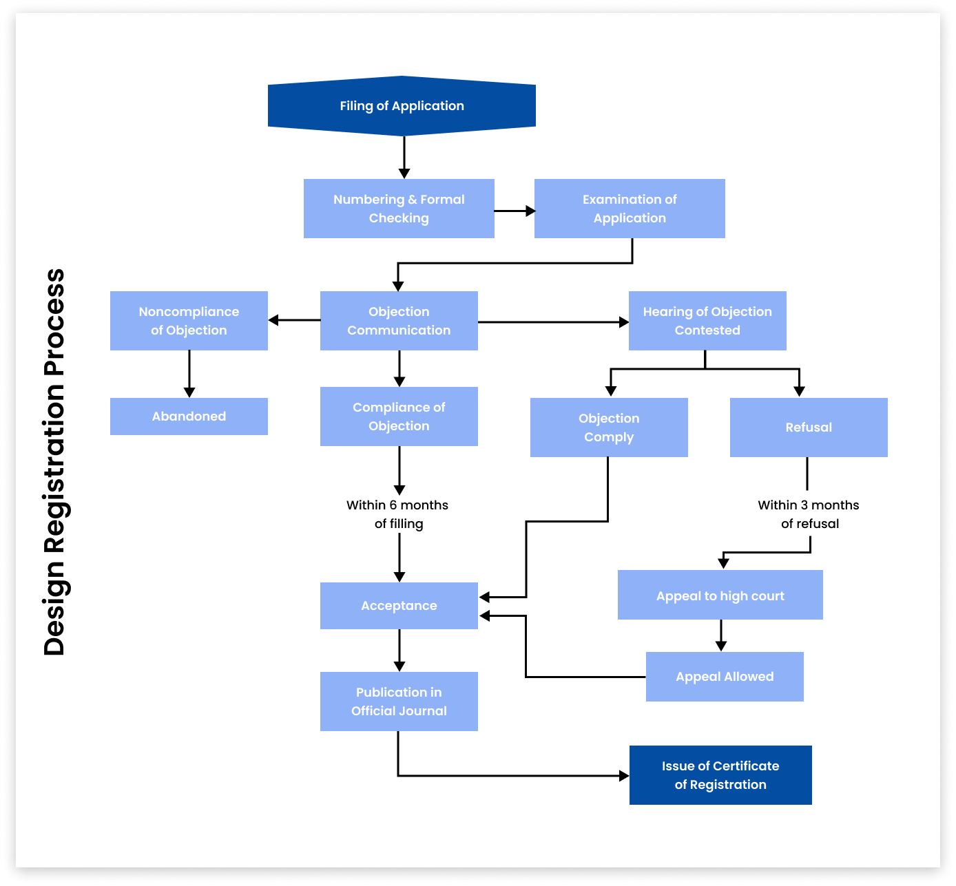
Design
Geographical Indication
💬
CIPAM Assistant
🟢 Available 24/7
✖